The D4a module contains 2 individual 24-bit ADCs (Analog to Digital Converters) with an input range of ±3.5V and a data rate ranging from 1.7 Hz to 83 kHz. As it is designed as alternative to Keithley DMMs, it offers similar or better performance in terms of noise, resolution, temperature drift, INL and 50 Hz rejection. For details, see specifications.
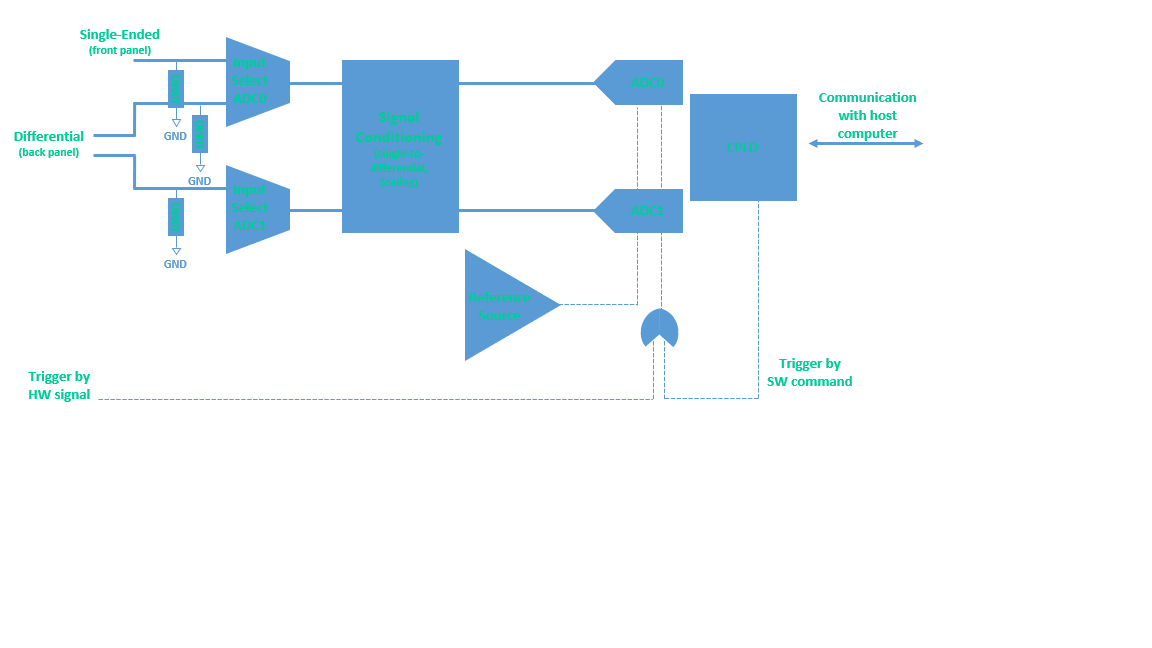
As can be seen in the diagram below, the ADCs are two separate units: they operate independently. This means they are able to run at different sample rates and can be triggered separately. So one D4a module could replace two Keithley DMMs.

The D4a is based on a now-obsoltete D4 module. If you still have a D4 module you can find its specification on the original D4 webpage.
The ADCs inside the module are equipped with two built-in digital filters: a Sinc3 filter and a Sinc5+Sinc1 filter. These filters determine to a large extent the performance of the module. By changing the filter setting, the user sets the Data Rate, Resolution, Bandwidth and the 50/60 Hz rejection. The default configuration is Sinc3 with filter setting 16, providing very high rejection for 50 Hz.
The table below shows five settings of the Sinc3 filter as an example. Which filter and which setting should be chosen depends on the use case.
| Filter Setting | Data Rate | Resolution (bits) | Bandwidth | 50Hz Rejection | 60Hz Rejection |
|---|---|---|---|---|---|
| 4 | 10.5 kSPS | 18.3 | 8.5 kHz | <<1 dB | <<1 dB |
| 12 | 133 SPS | 21.8 | 105 Hz | <1 dB | <1 dB |
| 15 | 19.99 SPS | 23.1 | 15.6 Hz | -40 dB | -107 dB |
| 16 | 16.67 SPS | 23.5 | 13 Hz | -101 dB | -46 dB |
| 19 | 3.33 SPS | 24 | 2.6 Hz | -101 dB | -106 dB |
For a complete list of filter types and settings, see the D4a_Filter_50Hz_60Hz.xlsx file below.
| Parameter | Value | Units | Conditions |
|---|---|---|---|
| Range | ±3.5 | V | |
| Resolution | TBD | nV | At 5.5 SPS: the resolution is highly filter dependent. See `D4a_Filter_50Hz_60Hz.xlsx` for the full list of settings |
| TBD | mV | At 83 kSPS | |
| Data rate | TBD | SPS | These data rates are filter dependent. They change the settling time, resolution, bandwidth and 50 / 60 Hz rejection. |
| Input Resistance | 10 | MΩ | |
| Temperature Coefficient | ±2.5 | ppm/°C | |
| INL | ±TBD | ppm of FSR | Without software compensation |
| ±TBD | ppm of FSR | With software compensation | |
| Noise | 3 | uV | Noise floor |
| 57 | uV / V | Proportional to input magnitude within a ±1V range | |
| 33 | uV / V | Additional input magnitude beyond ±1V | |
| 50 Hz rejection | 100 | dB | At 5.5 SPS |
| 60 Hz rejection | 107 | dB | At 19.99 SPS |